Instance Verification Kit (IVK)
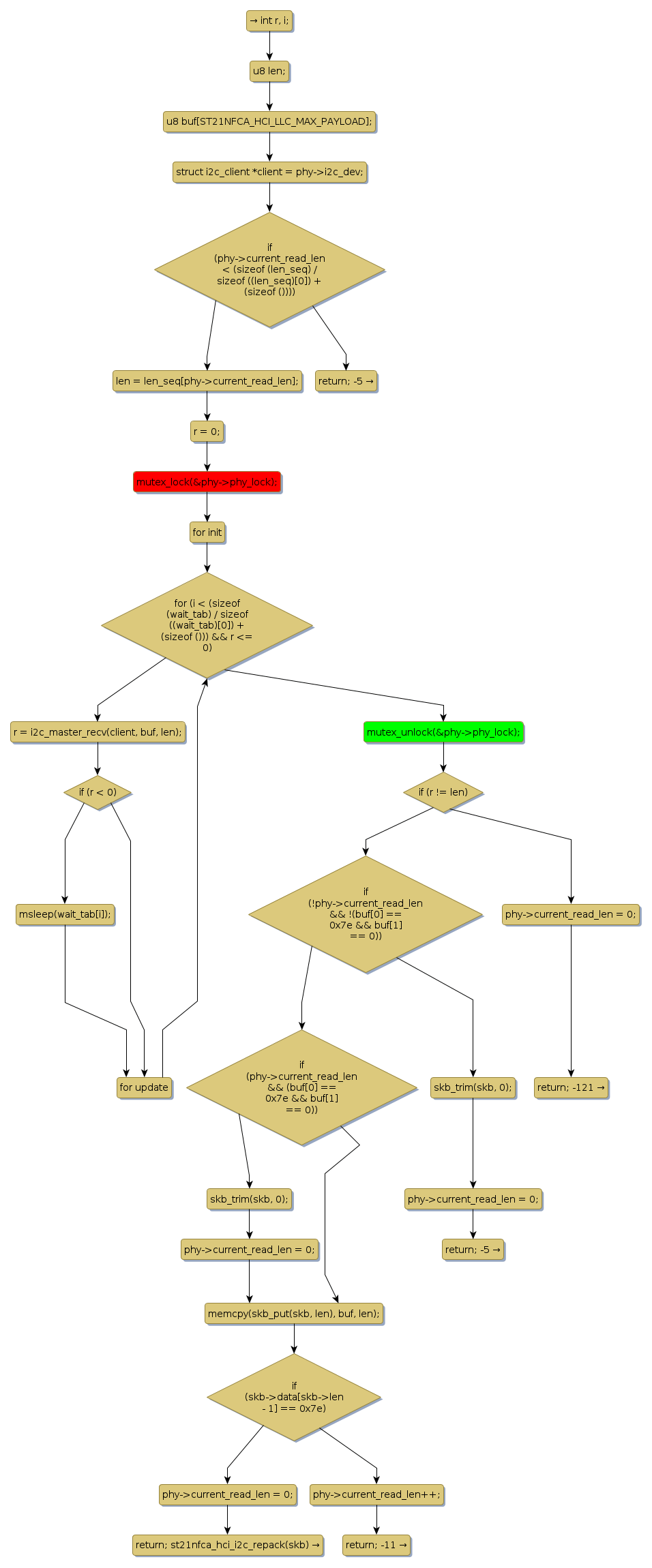
mutex lock @ [9517+27+/linux-3.19-rc1/drivers/nfc/st21nfca/i2c.c]
Instance Signature: phy_lock
|
The Matching Pair Graph:
|
|
Function Name
|
Control Flow Graph (CFG)
|
Events Flow Graph (EFG)
|
Source Correspondence
|
|
st21nfca_hci_i2c_read
|
|
|
[9105+21+/linux-3.19-rc1/drivers/nfc/st21nfca/i2c.c]
|